设为首页 | 加入收藏
特色服务
专家介绍
就医指南
联系我们
  • 网站首页
  • |
  • 医院概况
  • 新闻动态
  • |
  • 医疗信息
  • |
  • 科研教学
  • |
  • 健康教育
  • 门诊时间

  • 预约挂号

  • 就诊指南

  • 科室导航

  • 医院导航

欢迎访问营山县妇幼保健计划生育服务中心! 今天是
栏目导航
最新新闻 通知公告 采购信息 信息公开 公共卫生信息中心
您现在的位置:营山县妇幼保健计划生育服务中心 > 新闻动态 > 采购信息 >
关于院内竞争性谈判采购高频振动排痰系统的公告
时间:2019-03-22 点击:次

 

因业务工作急需,我中心近期拟开展院内竞争性谈判采购高频振动排痰系统设备一套(技术参数详见附件),欢迎有意向的公司到我院设备科报名参加及进行审核登记。(报名及参选资格初审有效期截止至2019年3月28日上午9:00止)。  

一、参加公司须具备的条件:   

1.具有独立法人资格,有固定的办公和工作场地,能独立承担法律责任。  

2.具有良好商业信誉和健全的财务会计制度。

3.具有履行合同所必须的设备和专业技术能力。  

4.具有依法缴纳税收和社会保障资金的良好记录。  

5.参加此项采购前,在经营中无重大违法记录。  

6.参加企业是本采购项目的生产商或代理商。  

二、参加公司须提供的书面材料   

1.参加公司基本情况。  

2.生产企业具有的资质:生产企业许可证;产品生产制造认可表;企业法人营业执照及副本;医疗器械经营企业许可证及副本(进口产品提供3C认证);国税和地税税务登记证及副本;组织机构代码证及副本;如果是国家强检计量设备,还必须具有合格的计量证书。

3.经营企业具有的资质:企业法人营业执照及副本;医疗器械经营企业许可证及副本;税务登记证及副本;组织机构代码证及副本;生产厂家对参选公司的本次项目授权书(原件)。

4.参加产品资质:生产产品注册证;产品注册登记表。  

5.参加代表应具有:参加公司法人对销售代表的签名授权书(原件);参选代表身份证复印件。  

6.参加公司需承诺交来的所有资质,皆为原件复印件、且真实有效,如有造假行为,由此产生的一切后果由参与公司承担。  

以上除要求提供原件的以外,其他资质可提供加盖参与公司鲜章的复印件。

三、院内采购方式、时间、地点:  

采购方式:竞争性谈判。

时间:2019年3月28日上午9:00;

地点:院门诊楼五楼小会议室;请各报名公司准时参加。

四、联系方式: 院设备科(院门诊楼三楼)

联系人:何育薇, 联系电话:0817-8221314,18783989818。

 

                          2019年3月22日 

  


 

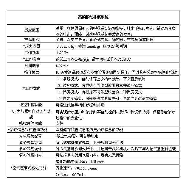
 附件:高频振动排痰系统(数量:1台,预算控制价  39000.00元)

    技术参数:


 

 

  

设为首页 | 加入收藏 | 简体中文 | 繁体中文
主办单位:营山县妇幼保健计划生育服务中心 地址:营山县绥安大道62号 联系电话:0817-8221314
备案号:蜀ICP备13003297号-4 川公网安备51132202000159